产品介绍
——系统化绩效评估·部门治理效能提升新路径
作为部门预算管理的关键环节,部门整体预算绩效评价通过对部门预算管理全流程、财政资源配置与使用效果的系统性评估,构建“目标设定-运行监控-绩效评价-结果应用”的闭环管理体系。依托标准化指标体系与多维度评估模型,实现部门预算管理水平与履职效能的量化衡量,为财政部门优化资源配置、部门改进管理提供客观依据,推动部门治理从“合规运行”向“效能优先”的现代化转型。
一、部门整体预算管理核心痛点:传统评价模式的现实挑战

在新时代预算绩效管理要求下,部门整体绩效评价的全面性与深度不足成为制约治理效能提升的突出问题,具体表现为:
▶ 评价范围局限化:多聚焦于单个项目或专项支出,缺乏对部门整体预算(包括基本支出、项目支出、资产管理等)的系统性评价,难以反映部门资源统筹能力与整体履职成效。
▶ 目标设定模糊化:部门绩效目标与核心职责、年度重点工作衔接不紧密,存在“目标空泛”“难以量化”“与预算不匹配”等问题,导致评价缺乏明确衡量标准。
▶ 评价指标碎片化:指标设计侧重财务合规性(如预算执行率、资金安全性),对部门履职效能(如政策落实效果、公共服务质量、行政效率)的评价指标不足,且缺乏行业特色与部门个性。
▶ 运行监控薄弱化:绩效监控多为事后评价,缺乏对部门预算执行过程中绩效目标实现程度的动态跟踪,无法及时发现偏差并纠偏,形成“重结果轻过程”的评价倾向。
▶ 结果应用表面化:评价结果与预算调整、改进管理、干部考核等挂钩不紧密,存在“评价与应用两张皮”现象,评价的激励约束作用未能有效发挥。
▶ 评价方法粗放化:依赖人工打分与定性描述,缺乏数据支撑与量化分析,评价结论客观性不足,难以横向可比(不同部门间)与纵向可比(不同年度间)。
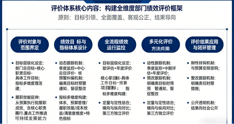
二、评价体系核心内容:构建全维度部门绩效评价框架

本评价体系以“目标引领、全面覆盖、客观公正、结果导向”为原则,通过五大核心模块实现部门整体预算绩效的系统化评估:
1. 评价对象与范围界定
· 全口径预算覆盖:将部门所有收入(财政拨款、事业收入、经营收入等)和支出(基本支出、项目支出、对个人和家庭补助等)纳入评价范围,兼顾预算资金与部门管理的全部活动。
· 履职效能延伸:评价范围从“预算执行”延伸至“履职成效”,包括部门核心职责履行(如政策制定、行业监管、公共服务提供)、重点工作推进、可持续发展能力等。
2. 绩效目标与指标体系设计
· 目标层级化设定:引导部门建立“部门总目标-核心职责目标-具体工作目标-预算项目目标”的层级目标体系,确保预算与目标紧密衔接。
· 指标多维度构建:构建“4+X”评价指标体系:
· 预算管理维度:包括预算编制科学性(如目标匹配度、项目储备充足性)、执行规范性(如预算执行率、支付合规性)、调整合理性等;
· 履职效能维度:包括核心职责完成率(如政策落实进度、任务指标达成率)、行政效率(如审批时限、服务响应速度)、创新成果等;
· 成本效益维度:包括人均行政成本、单位服务成本、财政资金使用效率(如投入产出比)、成本控制效果等;
· 满意度维度:包括服务对象满意度(如企业、群众满意度)、内部员工满意度、上级部门评价等;
· “X”特色指标:根据部门行业属性(如教育、医疗、环保等)增设个性化指标,如教育部门的“师生比”“升学率”,环保部门的“空气质量优良天数”等。
3. 全流程绩效运行监控
· 动态跟踪机制:建立“季度监控+中期评估+年度评价”的跟踪体系,通过部门定期报送、财政随机抽查、大数据监测等方式,实时掌握· 绩效目标实现进度、预算执行偏差、存在问题及原因。
· 预警纠偏机制:对偏离绩效目标的部门,及时发出预警通知,督促其分析原因并采取整改措施,确保年度目标如期实现。
4. 多元化评价方法应用
· 定量与定性结合:对可量化指标(如预算执行率、满意度得分)采用数据直接计算;对难以量化指标(如政策创新性、管理规范性)采用“定性描述+专家打分”相结合。
· 横向与纵向对比:横向对比同类型部门(如不同地区教育部门)的绩效水平,纵向对比部门自身不同年度的进步情况,客观评估部门绩效所处位置。
· 第三方独立评价:引入会计师事务所、高校科研机构等第三方机构参与评价,减少主观干扰,提升评价公信力。
5. 评价结果应用与闭环管理
· 刚性挂钩机制:将评价结果与部门预算安排直接挂钩,对评价优秀的部门优先保障预算、给予表彰;对评价较差的部门压减预算、约谈整改、限制新增项目。
· 整改跟踪机制:针对评价发现的问题,明确部门整改责任、整改时限和具体措施,财政部门跟踪整改进度,未按期整改的纳入下年度评价扣分范围。
· 公开透明机制:评价结果按规定向社会公开(涉密信息除外),接受社会监督,推动部门提升履职透明度与公信力。
三、评价实施价值:提升部门治理能力与财政资源效益

通过系统化、规范化的部门整体预算绩效评价,为财政部门与预算部门带来多重价值:
1. 优化财政资源配置效率
识别部门履职中的低效领域与无效支出,推动财政资金从“大水漫灌”向“精准滴灌”转变,提高资源配置与部门核心职责的匹配度。
2. 强化部门履职责任意识
通过目标约束与结果问责,促使部门树立“花钱必问效、无效必问责”的绩效理念,主动提升管理水平与履职效能。
3. 提升公共服务供给质量
聚焦服务对象满意度与履职成效,推动部门从“完成任务”向“提升质量”转变,增强人民群众对公共服务的获得感与满意度。
4. 构建科学评价与应用闭环
形成“设定目标-监控过程-评价结果-应用反馈-优化目标”的良性循环,实现部门预算绩效管理水平的持续提升。
5. 支撑政府治理现代化建设
通过量化评估部门治理效能,为政府优化机构设置、职能配置、政策调整提供数据支撑,助力构建高效、透明、负责任的现代政府治理体系。
四、评价实施场景

▶ 财政部门:用于部门预算审核、预算调整、专项资金分配、绩效目标批复,提升财政管理的科学性与精准性。
▶ 预算部门:用于自我诊断、改进管理、优化资源配置,明确履职短板并针对性提升,实现“以评促建、以评促改”。
▶ 政府决策层:作为部门工作考核、干部任免、政策调整的重要依据,提升政府决策的客观性与有效性。
▶ 社会公众:通过评价结果公开,了解部门履职情况与财政资金使用效果,强化社会监督与公众参与。
通过部门整体预算绩效评价,财政部门与预算部门可全面掌握部门预算管理的优势与不足,推动财政资源向高效能领域集中,为提升部门治理能力、建设人民满意的服务型政府提供有力支撑。